跳到主要內容區塊 定位點

花蓮縣洄瀾美展

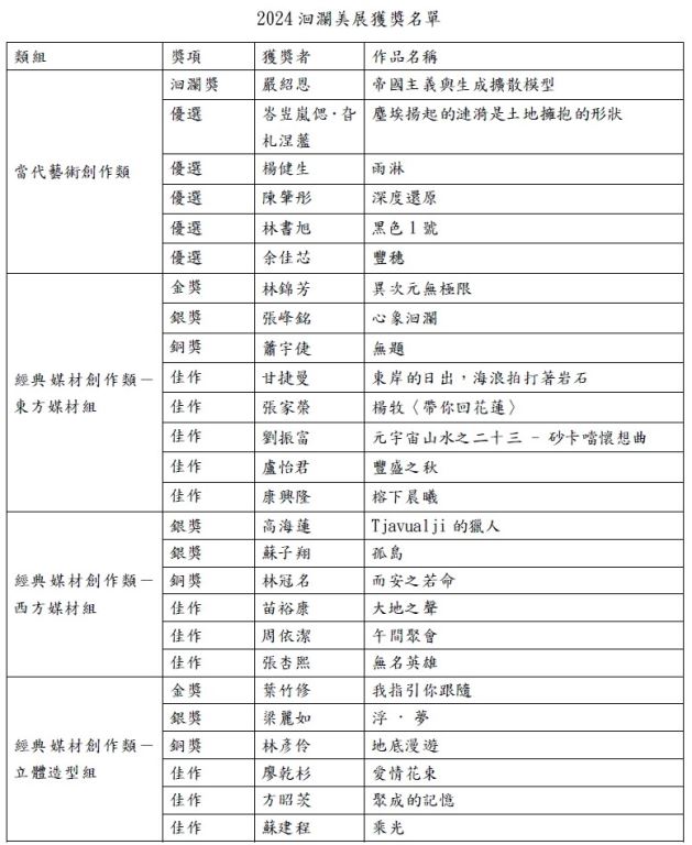
2024洄瀾美展獲獎名單及展覽資訊

更新日期:2025-01-02
910
2024洄瀾美展獲獎名單及展覽資訊-cover

訊息內容

2024洄瀾美展獲獎名單及展覽資訊

【展覽資訊】

展覽時間:113年12月28日至114年1月19日 9:00-17:00(週一及國定假日休館)

展覽地點:花蓮美術館一樓(花蓮市文復路4號)
 

【展覽簡介】

  「洄瀾美展」自1995年開辦至今,已走過四分之一個世紀,始終致力於鼓勵藝術創作,回應時代精神,推動藝術與社會、環境及文化的深層連結,不斷拓寬花蓮美術視野。

  本屆洄瀾美展分為四類組:當代藝術創作類及經典媒材創作類-東方媒材組、西方媒材組、立體造型組,延續前屆國際徵件規模,吸引來自各國共計284件作品參賽。經各階段評選,由26件入選作品共同呈現「2024洄瀾美展」,展現當代與經典媒材之間多層次的美學對話與可能性。

  展覽主題「共振-偶然的躍動」,以「共振」強調作為一種跨越時間、空間與媒材界限的動態過程,不僅是一瞬間的思想對頻,更是對當下時代的深刻提問與回應。無論是當代藝術還是經典媒材,兩者展現出提問、探索與創新的精神,皆能在創作過程中激發出新的能量與視野。

  「偶然的躍動」強調創作的開放性與延展性,當東方與西方、平面與立體、當代與經典相遇,作品之間的共振躍動,不僅超越媒材界限,還讓觀者感受到那些隱形卻深具啟發的內在連結。不同媒材在創作中的對話,不僅展示了各自的美學特質,也拓展了藝術語言的邊界。

  展覽英文主題「Mapping the Invisibility」探討「共振」如何超越媒材,延伸至人與人、環境、歷史與社會之間的深層連結,邀請觀者探索不同層面之間的隱形對話與內在聯繫。
 

作品介紹歡迎參閱主題網頁:https://www.hualien-parents.com/about

相關照片

Top