跳到主要內容區塊
定位點
花蓮縣文化局
導覽
網站導覽
English
粉絲團
RSS
全文檢索
搜尋
本局介紹
本局簡介
業務職掌
連絡電話
交通指引
局長信箱
最新訊息
本局公告
其他公告
採購公告
文化新聞
廉政平臺專區
利衝法身分關係揭露專區
藝文活動
活動查詢
活動回顧
活動線上報名
館室導覽
石雕館
美術館
文化資產
文化資產查詢
計畫成果
花蓮縣文化資產網
文化資產線上看
地方文化館
社區營造
臺灣社區通
街頭藝人
街頭藝人
表演場地
薪傳獎
視覺藝術
藝術品典藏
洄瀾美展
公共藝術
作品查詢
教育推廣成果
表單下載
影音刊物
電子書
洄瀾文訊
熱門影片
太平洋聲音資料庫
便民服務
補助資訊
場地租借
演藝團體
街頭藝人
影視協拍
統計業務專區
預告統計資料發布
統計報表
統計通報
統計專題
性別統計專區
視覺化統計圖專區
假日文化廣場
花蓮文學
圖書館
法規專區
表單下載
文化藝術基金會申請
政府資訊公開
展覽申請
雙語詞彙
陳情處理流程表
政策及業務宣導之預算執行情形專區
全部
主要內容區塊
首頁
最新訊息
本局公告
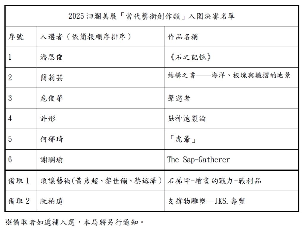
2025洄瀾美展「當代藝術創作類」入圍決審名單公告
公告日期:2025-10-15
506
分享到Facebook
分享到X
分享到微博
分享到Line
請參閱附件。
新聞照片
上一則
回列表
下一則
近期新聞
本局公告
2025-11-28
「O nikalalais a demak nu Cikasuan 侵略七腳川戰役」會議旁聽資訊
其它公告
2025-11-26
【轉知】宜蘭縣政府文化局辦理「悍圖方舟:13艙景的視覺符碼」展覽,歡迎蒞臨欣賞
文化新聞
2025-11-26
花蓮縣文化局行動書車攜手光復鄉各中小學推動災後復原閱讀推廣活動 【新聞稿】
本局公告
2025-11-26
美術館換展休館公告
More
Close (Esc)
Share
Toggle fullscreen
Zoom in/out
Previous (arrow left)
Next (arrow right)
Top